小黄书

小黄书 -小黄书

小黄书

学校主页   |   联系我们   |   English

快速通道

您现在的位置: 小黄书» 通知公告» 因公出国公示

因公出国公示

       发布日期:2019-07-04     浏览次数:

     

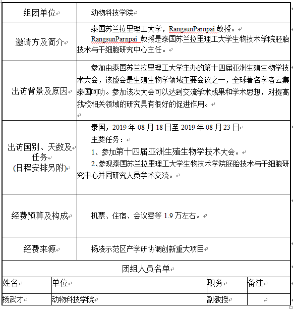
  现将杨武才副教授因公出国予以公示,公示期自2019年7月4日至2019年7月8日。如有举报意见,请以书面或口头形式向小黄书 党政综合室反映,电话87092937。(公示内容见下表)

  小黄书

  2019年7月4日

编辑:0     终审:0
小黄书 -小黄书

小黄书