6月23日,小黄书 姜雨教授团队,联合动物医小黄书 赵善廷教授和新疆畜牧科小黄书 郑文新研究员在山羊驯化方面取得重要研究进展,研究论文“A missense mutation in RRM1 contributes to animal tameness”在线发表于国际学术期刊《Science Advances》。小黄书 姜雨教授、王喜宏副教授、动物医小黄书 赵善廷教授和新疆畜牧科小黄书 郑文新研究员为共同通讯作者,博士生窦鸣乐、博士毕业生李鸣和郑竹清为共同第一作者。
动物的驯化,极大促进了人类农业文明进程。在驯化过程中,野生动物在驯化过程中发生了很大的变化,如警惕性减弱。是否存在导致行为学改变的关键遗传变异,仍然是一个未解之谜。山羊作为最早驯化的家畜之一,是研究动物驯化的重要模型。
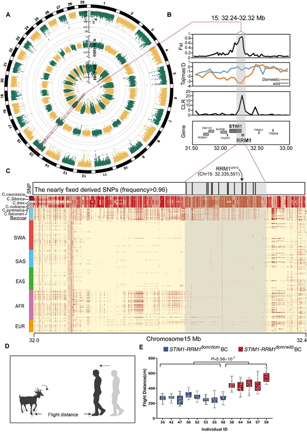
本研究通过对现代家羊和野生群体进行全基因组范围的比较分析,确定了山羊全基因组上最强的受选择信号区位于15号染色体上一段80kb的区域,包含两个蛋白编码基因 STIM1 和 RRM1 。这两个基因与神经递质运输和胚胎时期的神经管发育相关,且该基因座与人类儿童攻击性行为相关,故推测该受选择区可能与驯化行为相关。
驯化动物与对应野生物种的差异表型的检测,以及相关基因型的鉴定一直是研究动物驯化研究的“关隘”,尤其行为表型。但是,基于新疆畜牧科小黄书 存有的一个珍贵的野山羊与家山羊的F2杂交群,本研究检测了杂交个体的逃逸距离,即动物可容忍人靠近的最近距离。相关分析揭示逃逸距离与 STIM1 - RRM1 座位单倍型显著相关。

图1山羊驯服单倍型的鉴定
为进一步筛选山羊驯服行为相关的关键遗传变异,本研究分析了约70个不同历史时期古代样本中 STIM1 - RRM1 座位的突变情况,发现位于 RRM1 第8外显子的错义突变 RRM1 I241V在6500年前的样本中首次被检测到,并在4000年前的家羊中迅速固定。然而在整个四足动物近四亿年的进化过程中,该位点高度保守,几乎没有改变过。该突变位点位于RRM1蛋白关键二聚化结构域,并临近S-site,以及结构预测显示 RRM1 I241V改变RRM1第236到246位氨基酸的疏水力。

图2. RRM1 I241V在古代基因组中的特征、物种间保守性展示和蛋白质结构分析
最后,本研究通过CRISPR/Cas9基因编辑技术构建了 RRM1 I241V突变小鼠模型。其大脑转录组分析显示,差异表达基因主要富集于谷氨酸能突触等多种神经突触相关的信号通路。本研究在小黄书 动物医小黄书 神经生物学实验室进行了小鼠行为学实验检测,包括驯服行为实验、高架十字、旷场实验和社交实验等多种行为学实验,揭示了该突变影响了小鼠的多种行为表型。

图3. RRM1 I241V/I241V 编辑鼠驯化特征
综上,本研究筛选得到位于 RRM1 基因且在物种中高度保守位点上的遗传变异 RRM1 I241V,结合多组学分析、基因编辑小鼠模型的构建以及多种行为学实验验证,揭示了在山羊驯化过程中, RRM1 I241V 对山羊行为产生重大影响。这是首次将驯服行为和具体的基因突变关联起来,对研究动物的行为改变具有启示意义,或对人类精神疾病的治疗有借鉴意义。
本研究得到十四五国家重点研发专项“主要农业动物优异种质资源形成与演化机制” (2022YFF1000100),国家自然科学基金(U21A20247和32002140)以及陕西省自然科学基金(2021JCW-11和2022TD-10)等项目共同资助。
原文链接://www.science.org/doi/10.1126/sciadv.adf4068